CODEHOP VP1 RT-semi-nested PCRの原法と変法によるエンテロウイルスおよびライノウイルス遺伝子検出の比較検討
![]()
公開日:2024年12月20日
(IASR Vol. 45 p226-228: 2024年12月号)
手足口病病原体検出マニュアル(国立感染症研究所、以下、感染研)が2023年7月に改訂され、手足口病の原因となるエンテロウイルス(EV)・ヒトライノウイルス(HRV)共通遺伝子検査法のうち、全国の衛生研究所で汎用されているCODEHOP VP1 RT-semi-nested PCR法(US Patent 7、714、122B2、May11、2010)(以下、原法)の変法(以下、変法)が掲載された。変法は、感染研で実施された調査で、ポリオウイルス1型の分離株の培養上清から抽出したウイルスRNAに対して非常に高い検出感度であることが示された1)。一方、EV・HRVは100種類を超える遺伝子型が存在すること、および分離株と臨床検体の検出感度が必ずしも一致しない事象を経験したことから、遺伝子型ごとの検出感度に関する情報が非常に重要であると考えられた。今回、近畿ブロック所属の5地方衛生研究所(地衛研)において、EV・HRV遺伝子陽性の臨床検体から抽出したウイルスRNAを用いて、原法、変法および各試薬の組み合わせの結果を比較したので報告する。
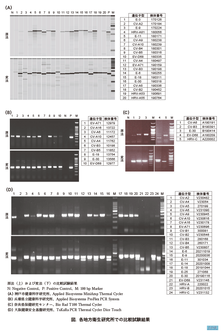
1)原法および変法の検出比較
各地衛研において、EV・HRV共通VP4-VP2部分領域で遺伝子型別1)された臨床検体由来ウイルスRNA(検体番号は図の表中に記載)を用いて、原法および変法を実施した。計28遺伝子型の比較試験の結果、ほとんどの遺伝子型で原法よりも変法で濃い電気泳動バンドが検出された(図)。特に、エコーウイルス3型(E-3)、コクサッキーウイルスA4型(CV-A4)、CV-A6、EV-A71、EV-D68、HRV-Aでは、原法で非常に薄いか検出されなかったが、変法では検出された。
2)原法および変法の感度
原法および変法に加え、逆転写(RT)試薬とPCR試薬の組み合わせが結果に及ぼす影響を検討した。CV-A6、CV-A10、CV-A16、EV-A71、CV-B1、CV-B5、E-11、E-30、EV-D68、HRV-Aが陽性の臨床検体よりウイルスRNAを抽出し、検量用に各ウイルスの5’UTR部分配列を挿入したプラスミドDNAを作製し、RT-real time PCR法2)で定量した。ウイルスRNAの希釈列(1.0E+02、1.0E+01、1.0E+00、1.0E-01)に対し、原法、原法RT+変法PCR、変法、変法RT+原法PCRを実施した(表1の1-4)。結果は電気泳動像でバンドが検出された場合を1としてカウントし、検出数ごとに色分けした(表2)。最も検出が多かったのは変法、次いで原法RT+変法PCRの組み合わせであった。検出数が多かった遺伝子型は、いずれの組み合わせにおいてもCV-B1とCV-B5で、少なかったのはEV-D68とHRV-Aであった。すべての組み合わせを通じて、EV-D68とHRV-Aの検出感度が悪く、A種のウイルスの中ではCV-A6の検出感度がやや悪かった。
3)RT試薬とPCR試薬の組み合わせ
RT試薬とPCR試薬の違いによる結果への影響をさらに調査するため、病原体検出マニュアルに記載されていない試薬を加えて試験した(表1の1-7)。臨床分離株(CV-A6、E-25、EV-D68、HRV-A)由来ウイルスRNAを、RT-real time PCR法3)で定量して用いた。検討した組み合わせのうち、変法はCV-A6、E-25、EV-D68で、RT試薬:PrimeScript 2 1st strand cDNA Synthesis Kit(Random Hexamer使用)+変法PCRの組み合わせはCV-A6、EV-D68、HRV-Aで最も低コピー数まで検出が可能であり、これらで感度が最も高かった(webのみ掲載表3参照;表3.各試薬の組み合わせの検出感度2)。
原法と比較して変法は、多種のEV・HRVのVP1領域の遺伝子を検出する検査法として高感度であり、今回の試験の結果、PCR試薬としてEmeraldAmp PCR Master Mixの使用が感度の向上に貢献していることが示唆された。実施したすべての組み合わせで、ウイルス遺伝子型による検出感度の差が確認されたが、変法は原法のPCR試薬のように、あらかじめ試薬を混合する複雑な工程が排除されることで、施設間での差を軽減できる可能性が示された。また、RT検討試薬は、PrimeScript 2 1st strand cDNA Synthesis Kit(Random Hexamer使用)が、変法で用いているPrimeScript RT reagent Kitと同程度の感度があり、代替可能であると考えられた。
EV-D68の試験において、非特異反応と思われるバンドが検出されたことから(表2)、多種のEVが検出可能な遺伝子検査では、臨床検体に含まれる他の病原体を含む夾雑物の影響を排除することが困難である可能性がある。検査の正確性を求めるためには、EV・HRV共通VP4-VP2部分領域の検査結果を併せて評価する必要性がある。EV・HRV感染症の検査において、原法および変法は全国の地衛研で汎用されているため、地衛研における遺伝子検査の精度を担保するためにも、さらなる情報を収集し、共有する必要がある。
本研究は各自治体、地衛研の倫理規定にしたがって実施した。
謝辞:本稿の作成にあたり、適切なご助言をいただきました国立感染症研究所ウイルス第二部第二室の有田峰太郎先生に深く感謝申し上げます。
参考文献
- 国立感染症研究所, 手足口病 病原体検出マニュアル 令和5(2023)年6月 Ver.2
- Nijhuis M, et al., J Clin Microbiol 40: 3666-3670, 2002
- Tapparel C, et al., J Clin Microbiol 47: 1742-1749, 2009
地方独立行政法人大阪健康安全基盤研究所
中田恵子 前田和穂
堺市衛生研究所
三好龍也
兵庫県立健康科学研究所
荻 美貴
神戸市健康科学研究所
谷本佳彦 大西優伽
奈良県保健研究センター
松浦侑輝 山本紗也 千葉翔子
