予防接種データベースを活用した有効性・安全性分析

予防接種データベースを活用した有効性・安全性分析
(IASR Vol. 47 p71-73: 2026年4月号)
予防接種は, 個人の健康増進にとどまらず, 社会全体における感染症のまん延防止に大きく貢献してきた。予防接種の有効性を最大化し, 安全性を適切に監視するためには, 質の高い情報を迅速かつ網羅的に収集・分析し, 科学的根拠に基づく政策決定を支える体制の構築が重要である。こうした観点から, 予防接種事務のデジタル化が国主導で進められており, 被接種者の利便性向上や自治体・医療機関における事務負担の軽減に加え, 予防接種に関する大規模データの効率的かつ高度な解析を通じたエビデンス創出が期待されている。
これまで予防接種の実施においては, 紙媒体を中心とした運用が行われてきたため, 接種記録の管理, 自治体や医療機関の事務負担, 広域的な接種状況の把握, さらにはワクチンの有効性・安全性分析において様々な制約が存在していた。特に分析面では, データソースの分散が大きな障壁となっていた。接種記録は市町村の予防接種台帳に, 医療情報は匿名医療保険等関連情報データベース(NDB)に, 副反応疑い報告は国, 独立行政法人医薬品医療機器総合機構(PMDA)および国立健康危機管理研究機構(JIHS)にそれぞれ管理されており, これらを個人単位で連結し, 統合的に分析できる体制の整備が求められていた1)。
こうした課題を克服することを目的として, 令和4(2022)年に予防接種法が改正され, 予防接種事務のデジタル化および予防接種データベース(VDB)の整備が法的に位置付けられた2)。さらに, 令和7(2025)年3月に改正された「予防接種に関する基本的な計画」(以下, 基本計画)では, 予防接種事務のデジタル化を推進するとともに, 科学的知見に基づく施策推進の一環として, VDBとNDBを連結し, 有効性および安全性の観点から分析を行うことが明記された3)。また, 令和7(2025)年4月にはJIHSが発足し, 平時からの感染症に関する情報収集・分析・研究および有事における科学的知見の提供を担う拠点として, 予防接種施策においても中心的役割を果たすこととなっている4)。
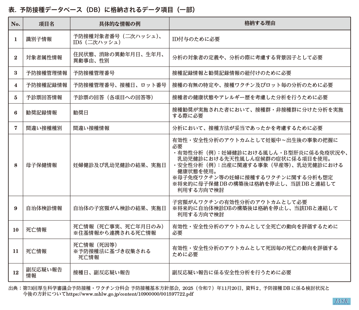
VDBには, 匿名加工を施したうえで, 接種記録をはじめ母子保健情報や副反応疑い報告情報等の多様な情報が格納され(表), NDB等の他の公的データベース(DB)と連結される5,6)。これにより, 接種者と非接種者における疾患等の発生率の比較解析を行うことが可能となり, ワクチンの有効性・安全性の科学的評価に活用される。安全性評価においては, これまで副反応疑い報告制度に基づく受動的サーベイランスが, 迅速な情報収集や個別事例評価において重要な役割を果たしてきた。これに加え, VDBとNDBの連結解析による能動的サーベイランスの実施が可能となる。受動的・能動的サーベイランスの双方を活用することで, 安全性シグナルの分析・評価体制をより一層強化できると期待される。
基本計画においては, VDBを活用した有効性・安全性分析におけるJIHSの役割も明示されている4)。具体的には, VDB構築の関与, 分析手法の検討, 運用および第三者提供業務の一部実施, NDB等との連結解析による平時からの詳細分析, 接種者と非接種者における症状・疾患等の発生率の比較を含む科学的知見の国への提供等があげられる。さらに, ワクチン候補株の開発を含む基礎研究から臨床研究への橋渡し, 品質管理手法の向上, 副反応に関する検査・調査の実施など, 研究開発から疫学研究までを一気通貫で推進できる点がJIHSの強みである。
現在, JIHSでは, VDB本格稼働に先立ち, ワクチン接種記録システム(VRS), 新型コロナウイルス感染者等情報把握・管理支援システム(HER-SYS)および住民基本台帳とのデータ連携に関する検証, NDBを用いたアウトカム定義の検討, 自治体DBを用いた安全性評価手法の検討等を進めている。今後は, 匿名感染症関連情報データベース(iDB)等の他の公的DBの活用法の検討, NDBを用いたアウトカム定義の妥当性評価, データ活用までの時間短縮, さらにデータ利活用とプライバシー保護の両立および透明性確保についても検討を進める必要がある。
VDBの構築により迅速な接種状況の把握が可能となり, NDBとの連結による網羅的解析が実現することで, 有効性・安全性評価を通じた科学的根拠に基づく政策決定への貢献が期待される。国民の利便性向上や医療現場・自治体の負担軽減に加え, 質の高いエビデンスに基づく透明性のある情報提供を通じて, 国民が安心して予防接種を受けられる社会の実現に寄与することが期待されている。JIHSは, こうした社会の実現に貢献するために必要な準備を進めている。
参考文献
- 厚生労働省, 第37回厚生科学審議会予防接種・ワクチン分科会予防接種基本方針部会, 資料3-2, 2020(令和2年)年1月27日
https://www.mhlw.go.jp/content/10906000/000588415.pdf - 厚生労働省, 第36回厚生科学審議会予防接種・ワクチン分科会, 資料2, 2022(令和4)年9月2日
https://www.mhlw.go.jp/content/10900000/000984865.pdf - 厚生労働省, 予防接種に関する基本的な計画〔令和7(2025)年3月31日厚生労働省告示第109号〕
https://www.mhlw.go.jp/content/001470398.pdf - 厚生労働省, 第65回厚生科学審議会予防接種・ワクチン分科会予防接種基本方針部会, 資料1, 2024(令和6)年12月18日
https://www.mhlw.go.jp/content/10900000/001357452.pdf - 厚生労働省, 第102回厚生科学審議会予防接種・ワクチン分科会副反応検討部会, 令和6(2024)年度第4回薬事審議会医薬品等安全対策部会安全対策調査会(合同開催), 資料5, 2024(令和6)年7月29日
https://www.mhlw.go.jp/content/11120000/001281051.pdf - 厚生労働省, 第73回厚生科学審議会予防接種・ワクチン分科会予防接種基本方針部会, 資料2, 2025(令和7)年11月20日
https://www.mhlw.go.jp/content/10900000/001597722.pdf
国立健康危機管理研究機構国立感染症研究所
感染症疫学センター
鈴木 基 福田悠平 北村則子
予防接種研究部
高梨さやか 小野貴志 奥山 舞 山本倫久 森野紗衣子 新井 智
疫学研究部
米岡大輔
システム基盤整備局医療DX部
杉山雄大 石井太祐 栗島 彬 市瀬雄一 柏木公一 古野考志
国際医療協力局グローバルヘルス政策研究センター
射場在紗
臨床研究センターデータサイエンス部
石黒智恵子 三村 亘
